
致園區企業的一封信
尊敬的園區各企業:
新年好!在這個本應是闔家團圓的新春佳節,一場沒有硝煙的防疫戰役卻在全國打響了。疫情無情,人有情,東科集團始終秉承協同發展、互惠共贏的理念,面對疫情,我們在做好園區各種防疫措施的前提下,用實際行動踐行社會責任,與各企業共渡難關。為減輕園區企業的運營成本,東科集團針對園區企業推出以下幾項幫扶措施:
一、東科集團作為民營企業率先提出減免企業租金,減免園區所有企業在2020年正月初八至正月十六(2020年2月1日至2月9日)期間50%的租金;
二、2月份減免50%的物業管理費用;
三、2~3月份企業的科技服務費用全免;
四、各園區服務中心(值班室)備有消毒液、口罩等防疫物質可免費領取,請有需要的企業員工前往登記領取。
在這次對抗疫情的戰斗中,東科集團已是盡最大的努力給各企業支持,請大家相互理解,共渡難關!我們堅信,只要堅決按照國家、省市鎮要求做好防疫工作,眾志成城、共克時艱,我們必將贏得這場無聲戰役的勝利!
最后,衷心祝愿各企業生意興隆、財源廣進!企業員工身體健康、闔家幸福!
本次減免措施最終解釋權歸東科集團所有。
廣東東科投資集團有限公司
2020年2月7日
同時,為保障園區公共衛生安全,更好地迎接園區內企業復工,東科集團已籌備一批防疫用具及材料,并分發給各個園區進行全面消毒、防控工作。誠邀園區各企業積極配合,共抗疫情!
來訪登記,防疫檢查



園區物業對各個園區的通道、樓梯、洗手間、公共區域等進行了全面消毒、清潔工作


園區企業提前復工須登記
為加強疫情期間的有效管理,保護園區內企業的疾控安全,根據《東莞市疫情防控指揮部關于落實企業主體責任 延遲企業復工的通知》:
需提前復工的園區企業,請務必在園區物業進行填表登記。
常平科技園防疫小組專線:134 1207 0906
金美科技園防疫小組專線:134 3306 9619
弈投孵化器防疫小組專線:136 5000 0580
東坑科技創新基地防疫小組專線:153 3836 4982
東科科技產業園防疫小組專線:135 8089 7187
致園區企業負責人
一、請您要把疫情防控作為當前最重要工作來抓,提前與擬返崗的員工做好聯系,掌握員工節假日期間的出行情況和健康狀況。對來自疫情高發地區(如湖北)的員工,勸其留在原居住地,防止疫情擴散蔓延;已經返回東莞的,落實安置責任,提供必要的生活條件,并按相關要求做好防護措施或隔離工作,待排除感染風險后再返崗工作。
二、請您做好企業內部的衛生防護工作。準備好防控服、口罩、消毒液等;做好宿舍、辦公室等員工聚集地的通風消毒等工作,改善員工生活條件;建立完善員工健康監測體系,對所有進出員工都進行體溫測量,要求戴口罩;身體健康的員工才能返崗工作;對出現疑似呼吸道癥狀的員工,要立即隔離并送到當地定點醫院治療;并按要求報至相關部門。
三、請您在疫情期間暫停集中式招聘活動和戶外招聘活動。充分發揮網絡、微信等新媒介,使用網絡招聘模式,推廣遠程面試,通過線上招聘求職等多種渠道,實現有序招聘求職,促進員工安全有序流動。
四、請您做好企業勞動關系和諧穩定工作,按照《東莞市人力資源和社會保障局關于新型冠狀病毒感染的肺炎疫情防控期間維護勞動關系穩定有關問題的通知》要求,妥善處理疫情防控期間勞動關系問題,促進勞動關系和諧穩定。
五、請您依法為員工參保,保障員工可以依法享受醫療、失業等保險待遇。為減少參保人到辦事窗口集中辦理的現象,提倡社保業務線上申辦。自助辦理增減員、繳費工資變更、社保轉移、申領社保卡、養老待遇核定、失業待遇核定、生育津貼、異地就醫申報等業務。
六、請您做好防控知識宣傳充分利用企業宣傳欄,員工微信群等平臺,適時開展多種形式的健康教育宣傳,及時傳播防控知識,提高員工的自我保護意識和防病能力, 切實做好群防群控。
七、請您按照政府相關指引,全力配合新型冠狀病毒感染的肺炎疫情防控工作,科學合理做好員工返回復工的計劃安排。
復工返崗,做好個人衛生防護
為促進園區企業順利、平安復工,維護企業員工健康,在此,東科集團呼吁大家落實個人衛生防護措施,預防新型冠狀病毒。
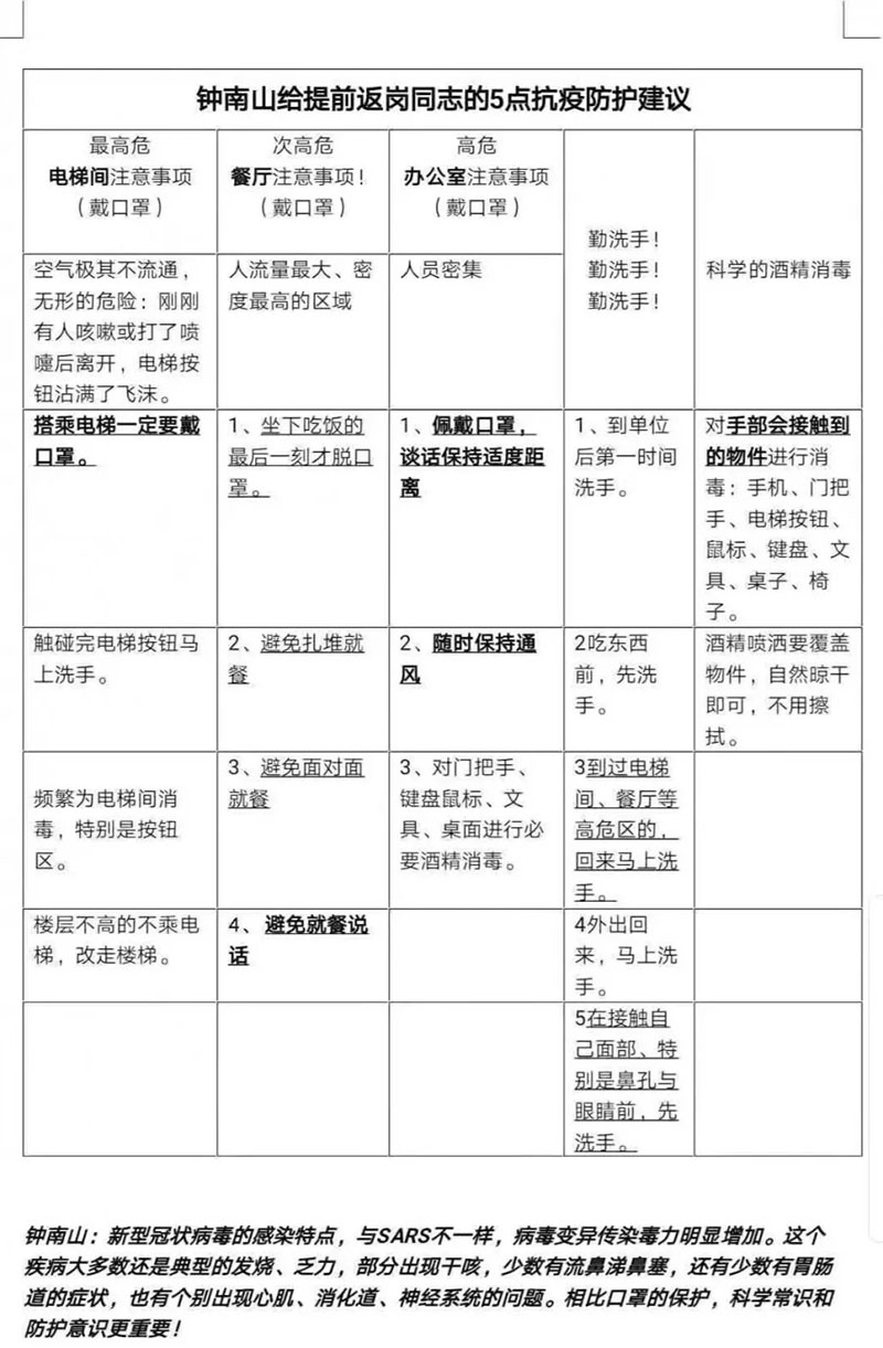
戴口罩,勤洗手
1. 佩戴口罩,談話保持適度距離。
2. 辦公室隨時保持通風。
3. 到公司后第一時間洗手。
4. 吃東西前,先洗手。
5. 外出、到過電梯間、餐廳等高危區的,回來馬上洗手。
6. 在接觸自己面部、特別是鼻孔與眼睛前,先洗手。
科學的酒精消毒
1. 對手部會接觸到的物件進行消毒:手機、門把手、電梯按鈕、鼠標、鍵盤、文具、桌子、椅子等。2. 酒精噴灑要覆蓋物件,自然晾干即可,不用擦拭。
在接下來的疫情防控期間,東科集團將與園區企業攜手共進,為應對新型冠狀病毒事件共克時艱!望園區企業積極配合、防御疫情。祝愿園區各企業、團隊,平安返崗,健康工作!
